公司熱線: 13954115865
四桅柱鋁合金高空作業平臺
*采用液壓、鏈條聯運型式。
*三組組桅柱支撐作業平臺同步升降,具有優秀的工作穩定性。
*外形美觀,尺寸小、重量輕,移動靈活方便,升、降作業安全可靠。
*可折疊式護欄,閑置時護欄可向下折疊降低自身高度,節省空間,作業時安裝簡潔便利。
*升降操作設兩套按鈕,工作臺面與臺下都可控制。
*框架采用優質矩形管焊接成型。
*升降柱采用高強度鋁合金型材,結構緊湊,并采用雙鏈條牽引,安全系數大。
*平臺上升到最高位置時有極限限位。
技術參數:
產品應用:
鋁合金高空作業平臺適用于商場、賓館、飯店、室內裝修、布置、空間燈線、管路、門窗的維修、保養及清潔,并適用于面積或空間狹窄房內的空間作業。
一、 操作使用
1、 在作業前將支撐臂打開到135°(見圖),旋轉支腿絲缸,將底座調至水平,系好安全繩,檢查行程開關是否牢固靈敏,上控制按鈕是否正常,便可操作平臺升降,升至工作高度作業時工作人員必須配帶安全帶,并鎖緊在身體和牢固的物體上。

2、 升降操作:分為上下控制升降、手電兩用,按標注符號進行操作,使用前檢察手壓閥是否關閉,當作業時突然停電,可松開手壓泵閥,升降機此時緩慢下降到最低位置。
3、 升降機作業時,電源線直徑不的小于4平方mm,長度不的超過20米。
4、 作業時勿將物品掉入滑道內。
5、 不準超載作業。
6、 升降機未降到最低位置,不準移動整機。
7、 風雨天氣禁止室外作業。
二、 注意事項:
1、 升降機拆裝時機體要垂直防止主體變形和漏油現象。
2、 工作人員注意隨身攜帶的工具和零部件,不要掉入支撐架內,防止卡壞鏈條。
3、 使用該機前首先空升一次,仔細觀察各部位是否正常有無異常聲音,一經發現,應停止使用;由專業維修人員調試好后使用(電器元件保修三個月)。
三、 日常維護保養:
該機為室內機,在室外使用時應在地質堅硬的地面上使用,以免發生顛覆,每使用20次調整一次鏈條螺絲、調整一次保險繩螺絲,電器及液壓系統應由專業人員維修。
產品知識:
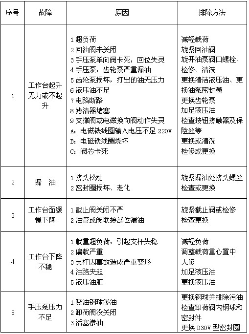
常見故障及排除方法:
- 上一條:三桅柱鋁合金高空作業平臺
- 下一條:沒有了


